QJMotor Patents Reveal Unique New Single-Cylinder Engine

- New single-cylinder engine with dummy cylinder in v-twin format
- QJMotor is Benelli's sister brand from China
- Patents reveal new single-cylinder engine design
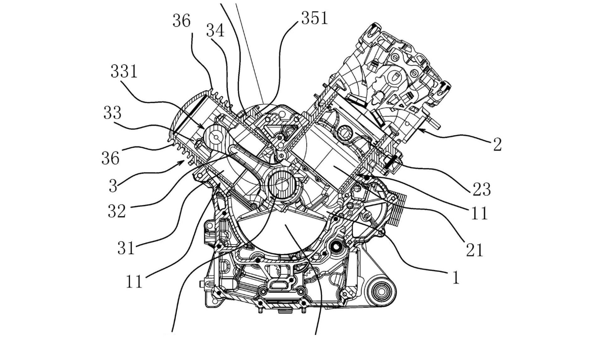
China’s QJMotor, the sister brand of Benelli under the Qianjiang Group has filed patents for a new single-cylinder engine design, shaped like a v-twin. The idea behind the design is that the engine has only one active cylinder, and the second cylinder and piston will be used as a counterbalancer. The second inactive cylinder and piston is mounted at 90 degrees to the main one. The second cylinder has a much smaller bore than the active one with a weighted piston designed to act as a counterbalancer.
Also Read: Ducati Superquadro Mono To Be World's Most Powerful Single-Cylinder Engine
The dummy piston is actually a counterweight with a hole in it.
The second piston has a large hole in the middle so it won’t be compressing air, and the inactive rear cylinder is cast in a single piece with its head to keep the engine sealed. A cross section image of the crankshaft show a pair of connecting rods to which are attached a tradition working piston on one, and a dummy piston which is actually a counterweight.
Also Read: QJMotor Announces Price Cuts For Its Model Range In India
The benefit of this single-cylinder engine design is that its balance is the same as a 90-degree v-twin, without the addition of balance shafts or other weights. QJMotor’s patent filings don’t reveal the capacity of the engine, or what sort of model it’s intended for, but considering the drawings, the Chinese firm seems to be working on expanding its technological capabilities to look for new innovations to make more efficient motorcycle engines in future. So far, though, there’s no word on when or if at all this engine concept will actually make it to production.
Also Read: QJMotor Patents Electronic Clutch System
The idea behind this kind of engine design isn’t entirely new. In the 1990s, Ducati created its Supermono racer with a similar concept, using the brand’s Desmoquattro v-twin and removing the rear cylinder. Ducati retained the rear connecting rod, and attached it to a weighted rocking linkage that replicated the mass of the rear piston. The concept gave the single-cylinder engine the balance it needed to have a higher rev limit and also to make more power.
Latest News
Jaiveer Mehra | Mar 14, 2026Mercedes-Benz, Audi Cars To Cost More In India From April 2026Both carmakers have announced a price hike of up to 2 per cent, citing rising input costs and currency fluctuations.1 min read
Jaiveer Mehra | Mar 14, 2026Ferrari 849 Testarossa Launched In IndiaUnveiled in global markets last year, the 849 revives the iconic Testarossa name for a modern V8 plug-in hybrid.1 min read
car&bike Team | Mar 13, 2026car&bike Awards 2026: Tata Sierra Crowned Car Of The YearThe return of the Sierra nameplate to the market has ensured that the compact SUV has become the best car to be launched in 2025, according to car&bike jury.1 min read
car&bike Team | Mar 13, 2026car&bike Awards 2026: TVS Apache RTX is Motorcycle of the YearThe Apache RTX, TVS Motor Company’s first adventure motorcycle, made quite an impression with its versatility, strong performance, comprehensive features list and affordable pricing to be crowned the Motorcycle of the Year.1 min read
Carandbike Team | Mar 13, 2026car&bike Awards 2026: Narayan Subramaniam Named Automotive Person Of the YearThe CEO and Co-founder of Ultraviolette Automotive leads the team along with CTO & Co-founder Niraj Rajmohan and helped position India as a global EV innovation hub.1 min read
Carandbike Team | Mar 13, 2026car&bike Awards 2026: VinFast Wins Breakthrough Brand of the YearVinFast wins the Breakthrough Brand of the Year at the car&bike Awards 2026, recognised for its rapid global expansion and bold entry into the electric vehicle space.1 min read
Seshan Vijayraghvan | Mar 10, 20262026 Mercedes-Benz CLA Electric Review: It’s Properly Good!The CLA moniker has returned but in an electric avatar. As impressive as it is, can this baby EQS become a success story?9 mins read
Bilal Firfiray | Mar 9, 2026Citroen C3X Review: 3 Reasons To Buy & 3 Reasons To AvoidThe C3X, with its refined turbo-petrol engine and improved features, deserves your attention. Here’s what works, what doesn’t, and whether it’s worth your money.1 min read
Bilal Firfiray | Feb 28, 2026Tata Punch EV Facelift Review: More Range, More Sense, Less MoneyThe Tata Punch EV facelift gets a bigger 40 kWh battery, faster 60 kW DC charging, improved thermal management, and better real-world range, and all of that at a lower introductory price. But does it become a more complete package now?6 mins read
Preetam Bora | Feb 24, 2026Hero Destini 110 Review: Simplicity, RefinedThe Hero Destini 110 is a no-nonsense commuter that is simple, comfortable and above all, fuel efficient. In 2026, when buyers are spoilt for choice, is it good enough to consider?6 mins read
Preetam Bora | Feb 23, 2026TVS Apache RTX Road Test Review: Redefining the Entry-Level ADVAfter spending some time with the TVS Apache RTX in traffic, the daily commute, as well as on open highways, one thing becomes clear: the RTX is trying to redefine the entry-level ADV segment. But is it without fault?1 min read




















































































































